Estudiamos retweets y likes de más de 100 cuentas de Twitter venezolanas. Comparamos a ciudadanos, prensa, oposición, oficialismo, centro, radicales y desinformadores, buscando señales campañas de retweets coordinadas.
En la red social Twitter existen dos parámetros que suelen ser indicadores de la calidad de un tweet: los retweets y los «me gusta» (o «likes«). Al ver un tweet con muchos retweets y likes, casi instantáneamente interpretamos que posee contenido relevante, importante o verdadero, ya que aparentemente ha sido validado y compartido por muchos otros integrantes de la red social.
Desafortunadamente, la cantidad de retweets o de likes no siempre es indicador de relevancia, importancia o veracidad de la información publicada en un un tweet.
Hay ocasiones en las que algún tweet, alguna tendencia o incluso, la cuenta perteneciente a alguna figura pública, poseen cantidades muy elevadas de retweets, pero que no son generados de forma espontánea por usuarios reales de la red social, sino mediante la acción de cuentas coordinadas, en campañas artificiales de influencia o propaganda.
Los venezolanos suelen referirse coloquialmente a estas redes de cuentas falsas, que impulsan campañas no auténticas de forma coordinada, como «laboratorios«. Más formalmente, este fenómeno es llamado «astroturfing«.
Uno de los principales huellas que se generan cuando se intenta «inflar» o elevar de forma artificial la relevancia de un tweet, una tendencia o una cuenta en Twitter, es la alta proporción de retweets con respecto a los likes. A diferencia de los likes, los retweets sirven para amplificar un mensaje y cuando se intenta amplificar de forma no auténtica un tweet, una tendencia o una cuenta de Twitter, los usuarios participantes en la operación se enfocan en generar muchos retweets, lo más rápido posible, generalmente dejando de lado la generación de likes.
Existe una técnica para evaluar, de forma simultánea, todos los retweets y likes que recibe una cuenta objetivo, y así visibilizar huellas que denotan manipulación de su influencia mediante campañas de retweets masivos.
En la gráfica inferior, cada círculo de colores representa a un tweet. Su posición horizontal, representa la cantidad de likes o «me gusta», que ha recibido (mientras más a la derecha, más likes recibió). La posición vertical del mismo punto, representa la cantidad de retweets que ha recibido el mismo tweet (mientras más arriba, más retweets recibió):

Todos los círculos con color verde, son tweets que recibieron mayor cantidad de likes o «me gusta» que de retweets; los círculos con color amarillo, son tweets que recibieron entre 1 y 1,5 retweets por cada like y los círculos de color rojo, son tweets que recibieron más de 1,5 retweets por cada likes.
La mayoría de los tweets, en casi todas las cuentas evaluadas, suelen ser círculos verdes, es decir, poseen más likes que retweets.
Es usual que cualquier cuenta de Twitter posea muchos «círculos verdes» (tweets con más likes que retweets), pero hay excepciones.
Existen cuentas que usualmente generan contenido polémico, polarizante, suelen publicar denuncias o, en algunas ocasiones, publican malas noticias. En este caso, el comportamiento usual de sus seguidores es retuitear el contenido, sin dar «me gusta» al tweet, por la sencilla razón de que consideran el contenido suficientemente relevante para compartirlo, aunque no les guste lo que dice el mensaje:

Muchos tuiteros y políticos venezolanos, suelen recibir más retweets que likes a ciertos textos con denuncias, reportes de protestas o de catástrofes naturales. Generalmente, son tweets con contenido negativo:

Por el contrario, los tweets que reciben una alta cantidad muy superior de «me gusta» o likes con respecto a retweets, generalmente poseen contenido positivo u optimista.
Este tipo de tweets reciben «me gusta» o likes como signo de lectura, aprobación, felicitaciones, aprobación o empatía. Pero no reciben elevadas cantidad de retweets porque, si bien son muy bien aceptados por sus lectores, no son considerados con suficiente relevancia para compartirlos y amplificarlos:

Los tweets representados con círculos amarillos (tweets con una cantidad de retweets entre 1 y 1,5 la cantidad de likes recibidos), suelen ser menos comunes que los tweets con más likes que retweets. Pero su existencia tampoco indica, necesariamente, que haya recibido muchos «retweets» de forma artificial.
Pero cuando una cuenta recibe siempre una cantidad desproporcionada de retweets con respecto a los likes y el mismo patrón se repite en todos los tweets generados por la misma cuenta, hay indicios claros de manipulación de la relevancia de la cuenta y del alcance de sus tweets, posiblemente generado mediante alguna campaña de astroturfing.
En Venezuela existen cuentas que reciben, permanentemente, una alta proporción de retweets con respecto a los «me gusta» o likes recibidos:

Generar gráficas de retweets vs. likes para una cuenta de Twitter en particular, puede ayudar a identificar visualmente la proporción de sus tweets que hayan recibido muchos más retweets que likes y obtener así, huellas que delaten posibles campañas coordinadas que se encuentren «inflando» artificialmente su relevancia.
Las huellas de retweets dejadas en cuentas venezolanas
Ensamblamos gráficas de retweets vs. likes de varias cuentas de Twitter venezolanas, con la intención de realizar comparaciones, establecer patrones y determinar visualmente si existen evidencias que puedan sugerir campañas de «retweets inflados«, es decir, si reciben algún tipo de amplificación no auténtica mediante retweets:
1. Grupo control (8 cuentas): cuenta oficial de Cazadores de Fake News y algunos integrantes del Foro Cazadores:
En todos los casos observamos tendencia a gráficas con gran cantidad de círculos verdes, es decir, tweets con mayor cantidad de «me gusta» que de retweets. La excepción es la cuenta @cazamosfakenews, que en ocasiones publica contenido de denuncia o desmentidos que muchos retweets y pocos likes (círculos rojos). No tiene, sin embargo, ausencia de círculos verdes (distribución normal):

2. Tuiteros / influencers venezolanos y cuentas relacionadas con el sector salud (4 cuentas): distribución normal en las cuentas @fmonroy y @juliocastrom (gran cantidad de círculos verdes, tweets con más likes que retweets). En los casos de @zuricht94 y @MedicosUnidosVE, hay gran cantidad de círculos rojos, presumiblemente por la gran presencia de contenido de denuncia generado por ambas cuentas. No hay manipulación evidente en ningún caso.
3. Tuiteros / influencers oficialistas (4 cuentas): distribución normal en todas las cuentas, con excepción de una, que presenta muchos tweets con alta proporción de retweets con respecto a los «me gusta» recibidos. Dicha cuenta, sin embargo, tiene presencia de círculos verdes (tweets con más likes que retweets):

4. Opositores venezolanos (1) (8 cuentas): distribución normal en todas las cuentas (gran cantidad de círculos verdes). Las tres últimas poseen mayor cantidad de círculos rojos (tweets con más retweets que likes). Esto puede deberse a que comparten gran cantidad de contenido de denuncia, que no generan muchos likes. Sin embargo, poseen gran cantidad de círculos verdes (tweets con más likes que retweets). No hay manipulación evidente en ningún caso:

5. Opositores venezolanos (2) (8 cuentas): distribución normal en todas las cuentas (gran cantidad de círculos verdes, tweets con más likes que retweets). No hay manipulación evidente en ningún caso:

6. Cuentas institucionales y principales del oficialismo venezolano (8 cuentas): ausencia casi total de círculos verdes y pocos círculos amarillos amarillos. Casi todos los tweets reciben 1.5 veces más retweets que likes (círculos rojos), lo que es un comportamiento atípico.
Esto sugiere que existe manipulación en la cantidad de retweets que reciben todas estas cuentas, lo que es un hecho, porque todas reciben retweets de forma coordinada mediante la red de cuentas cyborg Tuiteros de la Patria
Los casos más extremos son @MippciVzla y @VTVCanal8, cuyos tweets reciben, alrededor de 7 retweets por cada like.
La cuenta de @NicolasMaduro es otra excepción: ninguno de sus tweets posee menos de 1200 retweets ni de 700 likes, un comportamiento también atípico, vinculado a la presencia de la red cyborg que garantiza un mínimo de retweets y likes por cada tweet:

7. Oficialismo venezolano (8 cuentas): a pesar de que la cantidad de retweets recibidas por varias de estas cuentas, suelen ser amplificada por la red cyborg de Tuiteros de la Patria, se observa un comportamiento más o menos normal, en especial la cuenta de @RafaelLacava10.
La excepción es la cuenta @DCabelloR, que muestra una gran cantidad de círculos amarillos, sugiriendo algún grado de amplificación no auténtica:

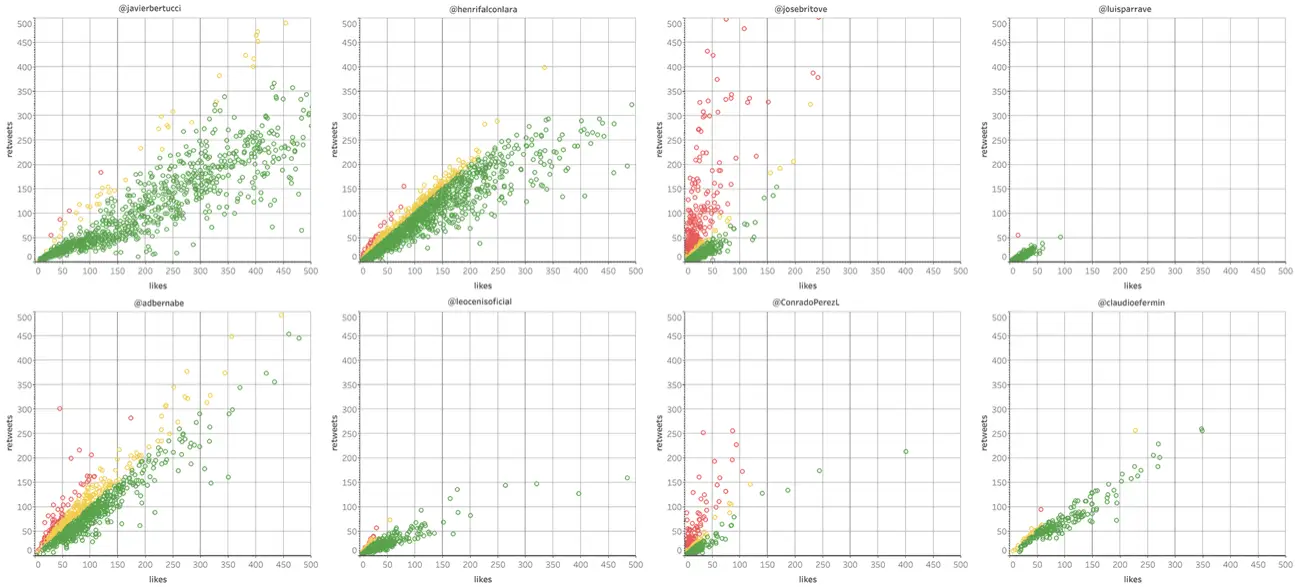
8. Políticos de centro / Mesa de Diálogo Nacional (8 cuentas): comportamiento normal en la mayoría de las cuentas. En el caso de @JoseBritoVe, la gran cantidad de círculos rojos no es necesariamente consecuencia de manipulación de plataforma, sino de una gran cantidad de denuncias publicadas antes del año 2017, y de haber generado contenido polarizante que recibió pocos likes y muchos retweets. No hay manipulación evidente en ningún caso:

9. Prensa venezolana (8 cuentas): comportamiento muy heterogéneo, que depende tanto del tipo de contenido que publica cada portal, como de la regularidad en publicación de sus tweets.
La mayoría de estas cuentas, publican su contenido de forma automatizada, repitiendo muchas veces una misma noticia. Debido a esto, la mayoría de sus tweets no alcanza una cantidad muy elevada de retweets y likes.
Algunas cuentas con tweets que recibieron muchos retweets y pocos likes, publicaron contenido polarizante, negativo, denuncias o «malas noticias«, que no recibió gran cantidad de likes. Sin embargo, también hay presencia de círculos verdes (tweets con más likes que retweets). No hay manipulación evidente en ningún caso:

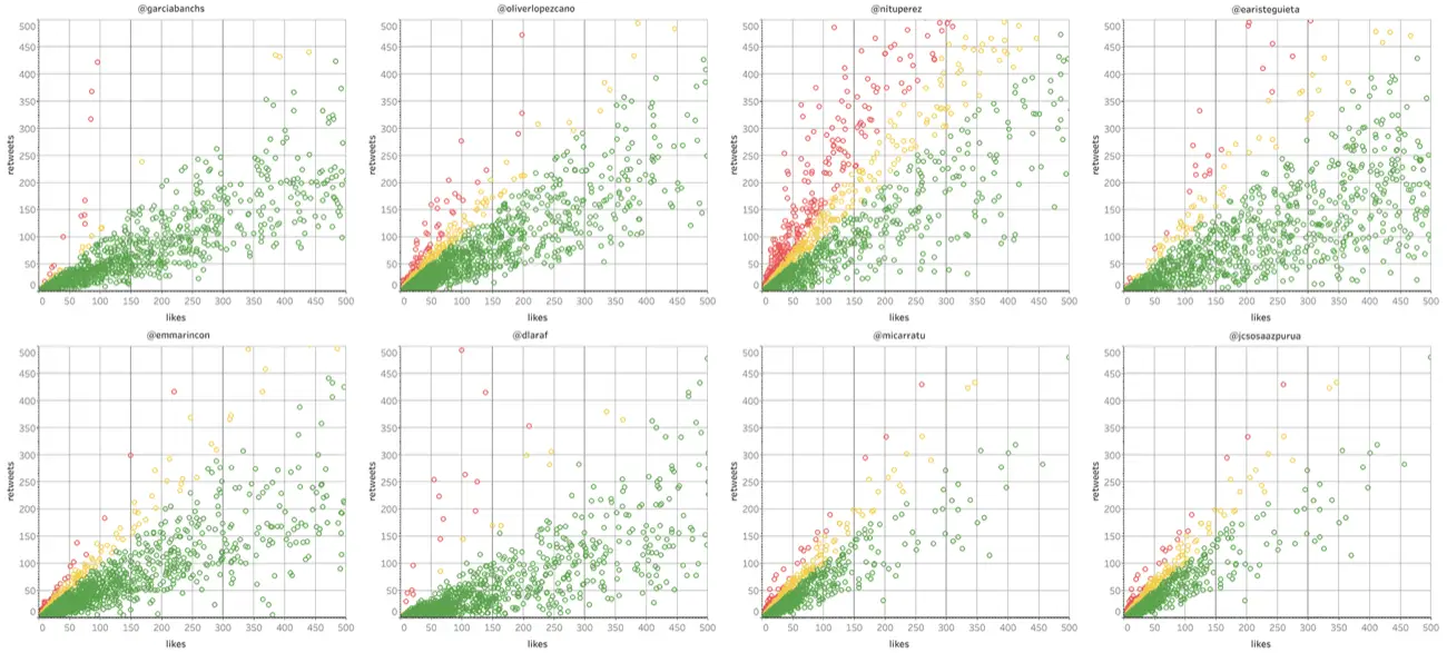
10. Oposición crítica (1) (8 cuentas): distribución generalmente normal normal. Gran cantidad de círculos verdes (tweets con más likes que retweets). Las cuentas con mayor cantidad de círculos rojos, suelen publicar gran cantidad de tweets con denuncias o polarizantes. No hay manipulación evidente en ningún caso:

11. Oposición crítica (2) (8 cuentas): distribución normal de proporciones: gran cantidad de círculos verdes (tweets con más likes que retweets). Las cuentas con mayor cantidad de círculos rojos, suelen publicar gran cantidad de tweets con denuncias o polarizantes. No hay manipulación evidente en ningún caso:

12. Desinformadores (1) (8 cuentas): grupo muy heterogéneo de cuentas que no necesariamente tienen alguna vinculación, ya que pertenecen a comunidades diferentes.
La cuenta A posee gran cantidad de círculos rojos (tweets con una proporción mucho mayor de retweets que likes); se explica porque es una de las principales cuentas influenciadoras de la red cyborg Tuiteros de la Patria. Debido a que genera contenido de forma constante, se vuelve relevante y recibe muchas interacciones de forma instantánea por integrantes de su comunidad, que amplifican su contenido mediante retweets o menciones.
Con respecto a las cuentas C y D, se observa una gran cantidad de círculos rojos; esto se debe presumiblemente a la gran cantidad de contenido polarizante que generan, aunque no se descarta que estén vinculadas a redes de amplificación más limitadas.
La cuenta E también está vinculada con una red de amplificación no auténtica, denunciada en un artículo publicado previamente. Posiblemente por ello, en su gráfica aparecen tantos círculos amarillos y tan pocos círculos verdes:

13. Desinformadores (2) (8 cuentas): grupo muy heterogéneo de cuentas que no necesariamente tienen alguna vinculación, ya que pertenecen a comunidades diferentes.
En este segundo grupo de cuentas, solamente observamos amplificación no auténtica en el caso Q, en el que tenemos evidencias de una pequeña red de 5 cuentas falsas que amplifican su contenido mediante retweets. Sin embargo, la cantidad de retweets generados es tan pequeña que es apenas apreciable en la gráfica. El resto de las cuentas, aunque están vinculados con actores que desinforman, no parecen estar recibiendo retweets de forma coordinada:

Esta metodología puede ser usada en el estudio de posibles campañas de amplificación no auténtica en Twitter (astroturfing).
Sin embargo, se deben considerar de forma simultánea varias variables (tipo de contenido publicado, posible automatización de tweets, vínculo con redes de amplificación previamente denunciadas, proporción de tweets con más likes que retweets y viceversa) y en todo caso, es necesario evaluar de forma individual algunos de los tweets graficados, para evitar falsos positivos o conclusiones basadas solamente en la cantidad de círculos rojos o la ausencia de círculos verdes en las gráficas.
Es, en todo caso, un punto de partida para rastrear posibles operaciones de astroturfing que se encuentren amplificando, a largo plazo, el alcance de una cuenta de Twitter en particular.
Cazadores de Fake News investiga cada caso mediante la búsqueda y el hallazgo de evidencias forenses digitales en fuentes abiertas. En algunos casos, se usan datos no disponibles en fuentes abiertas con el objetivo de reorientar las investigaciones o recolectar más evidencias.
Ver metodología




